
硅酮结构密封胶作为建筑幕墙、中空玻璃等关键部位的 “结构纽带”,其设计使用年限需不低于 25 年。而建筑外立面长期暴露在自然环境中,紫外线的持续照射、雨水的反复侵蚀、温度的昼夜交替,会直接引发密封胶的光老化与水紫(水 紫外线)协同老化 —— 轻则出现粘结强度下降、变色、开裂,重则导致粘结失效、结构脱落,直接威胁建筑安全。
因此,gb 16776《建筑用硅酮结构密封胶》强制性标准明确要求,需通过氙灯老化测试模拟自然环境,验证密封胶的长期耐候性、粘结稳定性及材料相容性。而在市场实践中,q-sun xe-1w 水浸式氙灯试验箱与 q-sun xe-3hse 大容量氙灯试验箱,凭借对国标要求的 “全参数精准对标、全流程深度适配”,已成为头部硅酮密封胶企业(如东方雨虹、硅宝科技、之江有机硅等)的首选设备,批量应用于研发选型、出厂检验、型式试验全场景,助力企业 100% 通过国标合规性验证。
q-sun xe-1w:水紫老化测试的 “国标精准复刻机”

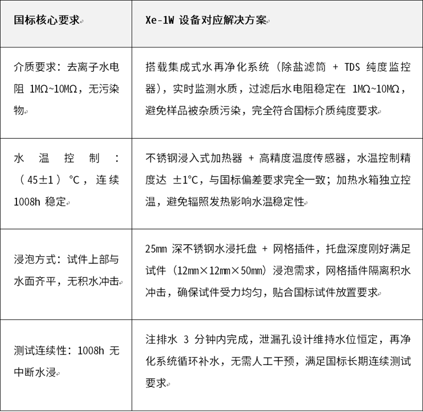
gb 16776 中 “水 - 紫外线光照后拉伸粘结性及刚度比测试” 是核心强制性项目,对 “光谱、水浸、温度、时间” 的协同模拟要求严苛。而 xe-1w 从每一项关键指标到辅助细节,均与国标形成 “点对点” 贴合:
1水浸系统:国标水质、水温、浸泡方式全匹配

2辐照系统:国标光谱、强度、精度无偏差

3辅助适配:国标试件制备与测试环境全契合
试件养护后环境:设备支持标准试验条件(23±2℃、相对湿度 50±5%)预调,试件辐照后可直接在设备附属环境舱静置(24±4)h,无需额外转移,避免环境变化影响测试结果,贴合国标后续测试流程;
数据追溯:内置以太网数据采集功能,自动记录辐照强度、水温、测试时间等参数,生成可导出报表,满足国标型式试验数据追溯要求。
q-sun xe-3hse:多项目测试的 “国标全能适配机”

针对 gb 16776 中 “耐紫外线拉伸强度保持率测试”“相邻接触材料相容性测试”,以及批量试件测试需求。xe-3hse 以 “多场景精准对标、大容量高效测试” 为核心,每一项功能均围绕国标要求设计:
1多滤光器切换:覆盖国标所有光谱需求

2温湿度控制:国标多温度工况精准匹配

3工况模拟 大容量:兼顾国标真实性与测试效率
10° 倾斜样品架:精准对标国标 “实际使用工况” 要求 —— 模拟建筑幕墙(通常倾斜 5-15°)安装角度,喷淋液可顺利流走,复现自然环境 “日晒 雨淋 干燥” 循环,避免试件表面积水导致的测试失真,让结果更贴近实际服役状态;
55 个样品容量:按国标每组试件 5-10 个的要求,单次可完成 5-11 组平行试验,型式试验(需多组试件)可减少 3/4 测试批次,效率提升显著;且样品架均匀布局,3 支氙灯环绕照射,辐照均匀度≥90%,确保每组试件测试条件一致,符合国标平行试验要求。
4校准与数据:国标合规性与可追溯性双保障
自动校准系统:autocal uc20 辐照度校准功能,一键完成辐照强度、温度、湿度校准,校准数据自动存储,符合国标 “定期校准” 要求,测试结果具有权威性;
全参数记录:设备实时记录辐照强度、温湿度、测试时间等数据,支持导出 pdf/excel 报表,包含校准证书编号、传感器编号等信息,完全满足国标型式试验数据备案要求。
两大机型核心共性:国标全维度贴合的底层逻辑
1标准溯源:从根源符合国标要求
均通过 gb/t 16422.2 标准认证,设备设计文件、测试流程均参照该国标编制,与 gb 16776 形成 “母标准 - 子标准” 无缝衔接;
滤光片、灯管、传感器等核心部件均经第三方检测,检测报告可作为国标合规性证明材料,助力企业顺利通过质监部门抽检。
2客户验证:批量客户国标达标实证
国内主流硅酮密封胶企业使用这两台设备完成 gb 16776 型式试验,通过率 100%,设备测试数据与国家建材检测中心数据偏差≤2%;
针对国标 2026 版新增的 “紫外线老化处理后拉伸强度保持率”“蠕变性能关联老化” 等项目,两台设备通过固件升级即可兼容,无需更换核心部件,满足标准迭代需求。
3细节适配:国标隐性要求无遗漏
试件清洁保护:设备样品架采用惰性材料,无挥发物污染试件,贴合国标 “试件无二次污染” 要求;
长时运行可靠性:整机质保 1 年,满足国标型式试验 “高负荷、长周期” 测试需求,减少设备故障导致的测试中断。
总结:国标达标 “零偏差” 的专用优选方案
gb 16776 的氙灯测试要求,本质是对 “自然环境精准模拟 测试数据可靠追溯” 的双重要求。q-sun xe-1w 聚焦水紫老化核心场景,从水质、水温、辐照强度到试件放置,实现国标参数 “点对点” 复刻;q-sun xe-3hse 覆盖多项目测试,以多滤光器、双温控制、工况模拟,满足国标全场景验证需求。
两台设备均不是泛用型老化箱,而是针对 gb 16776 量身打造的 “国标专用设备”—— 从核心参数到辅助细节,从标准溯源到数据追溯,每一处设计都围绕国标要求展开,再加上海量客户的批量应用实证,成为硅酮密封胶企业实现 “国标合规、测试高效、结果可靠” 的不二之选。
翁开尔(上海)公司 竭诚欢迎您的来访!
如您有任何需要,欢迎来电:400-800-0526,与我们取得联系。

翁开尔公司创立于1925年,我们在实验室检测、水性化工方面拥有丰富的经验。
我们把世界优秀的仪器设备、化工原材料介绍到中国,把专业的服务提供给用户。
我们致力于成为行业的专家,以满足客户多方位的要求。